写论文、工作汇报、演讲PPT怎么做才能脱颖而出?看这篇就够了

来源:互联网 作者:



职趣说:

多小伙伴一开始学 PPT,想学的是怎么把它做得美观。熟能生巧,但从制作到演讲 PPT 的思维,却需要自己来琢磨。学 PPT 的时候需要学什么?今天这篇经典的文章,应该能帮你理清思路。多读好文,少走弯路。品他。


今天,我想系统地聊一下演示设计。

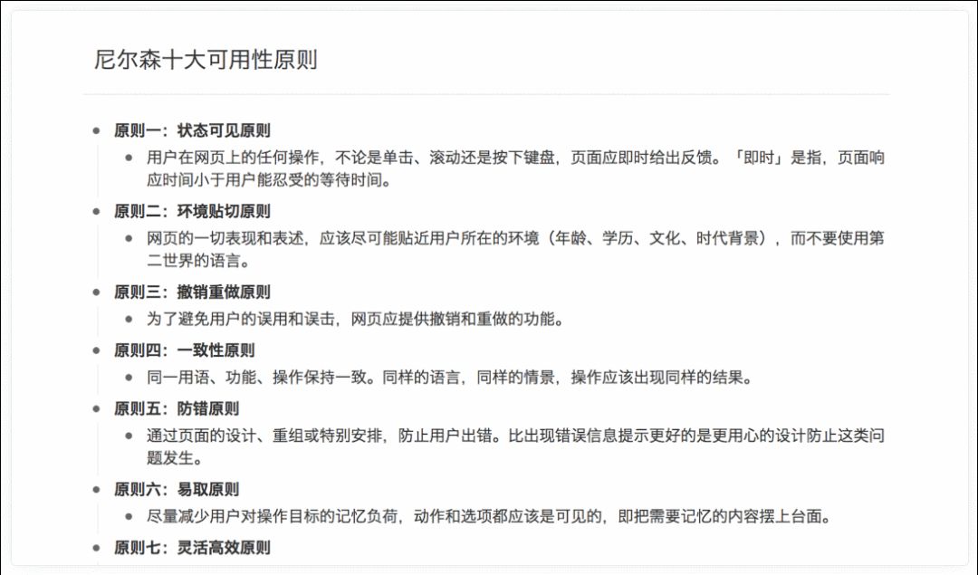
如果你在意所谓的「干货」,那可以直接收藏下面这张图:


当然,如果想要理解每一部分究竟是怎么回事,建议阅读全文。

内容很长,一共 3000 多字,是一套系统性思考。


1


     

引言



很多人说想学 PPT ,核心诉求是学习 PPT 技能,也就是操作。

这无可厚非,毕竟 PowerPoint 是一个软件,软件的门槛便是操作。

而这其实也是最容易的部分:随便买一本书,照着里面的内容练习一遍,基本可以掌握得七七八八。

即使很多东西记不住,大概知道功能叫什么,日后上网一查大概就能解决。

↑  PPT 的「帮助」里就有很多具体的操作指引

只要能马上搜索到答案的,都不会是大问题。

那大问题是什么?

大问题是它的前因后果。

就像我们要理解自己现在为什么迷茫。

如果就迷茫谈迷茫,那只能更迷茫。

要真正解决这个问题,必须回溯自己的过往,找到一路的轨迹,然后发现自己为什么成为现在的自己的动因,继而便了解清楚导致迷茫的核心关键点。

PPT 也是如此。


2


     

对大多数人来说:

PPT是用来演示辅助的



这是它存在的价值——很像废话对吧?但是,这句话的信息量其实有很多。

① PPT 是用来演示辅助的,但演示辅助并非只有 PPT 。


这里有两个观点:

a. 任何工具存在的价值,都是用来解决问题的。

b. 解决问题的,永远不只有一个工具。如果觉得没有,那是因为还没有找到。

↑ 手绘图

其实如果接触多了,你会发现,还有很多工具可以辅助演示,比如思维导图、手绘、视频,甚至只是几张纸。

它们提供的都是线索,帮助演示者传递信息。

② PPT 只是辅助,重要的是背后的内容。


很多人会沉醉于 PPT 设计上,喜欢去研究最炫酷的效果。如果你的场景是发布会、晚会,那无可厚非。但是,如果是汇报、演讲,那很容易就本末倒置。

因为听众过来的目的,不是为了看那几个动画,而是看动画里面的内容。如果内容不行,那就只是浪费他人的时间。

③ 既然是演示辅助,那么时间就应该更多花在演示设计上。


这句话看起来很绕对吧。

PPT 设计只是演示设计中的一环。它做得好肯定会带来整体效果的提升,但整体效果的提升不只是关于它。


还有哪些呢?

a. 你的表达。是的,PPT 再好,你说得语无伦次,逻辑不通,那也只是徒劳。

b. 你的架构。这背后就是体验设计的内容。它又要分两个场景:

如果是工作汇报,那么亮明观点、继而阐述内容的「金字塔结构」,是最稳妥的架构。

如果是公众演讲,那么就需要考虑:故事引入、观点亮出、举例论证、情绪高潮和引起思考。

c. 你的技巧。在传递信息时,不同的技巧可以带来不同的体验。比如金句,让人醍醐灌顶;比如幽默,让人意外惊喜。

理解了以上内容后,我们重新来看演示设计,便会有一个不同的视角。

也基于此,我们可以重新分配一次演示设计的时间安排。


3


     

演示设计全流程




如果看了上图,你便可以看出,PPT 设计(美化)这件事,其实只占全流程中不到 30% 的时间。更多的,则是内容生产和逻辑梳理。

好了,我们一步步来。


第一步:准备初稿


永远不要想着一开始就打开 PowerPoint ,一鼓作气,一步到位,这不现实。


现实是,先明确演示目标。


① 明确演示目标


先问三个问题:

1. 听众(汇报对象)是谁?

这解决的是整体风格问题。

如果是领导,那最好是严肃认真;


如果是新员工,那可以考虑活泼有趣;


如果是同级,那最好多点干货、不要来虚的。



2. 我要传递什么信息?核心信息是什么?

这解决的是主题问题。在大多数场景下,他人能留下的信息就那么三四点,所以我们需要明确重点。最关键的篇幅大一点,其次的点到即止即可。

3. 这个汇报在什么场景下展示?是演讲场景还是工作汇报场景?

这解决的是逻辑问题。

如果是演讲,那就要考虑「矛盾导入」「发现问题」「分析问题」「解决问题」的逻辑。


如果是工作汇报,那就要考虑「结论先行」「论据补充」的「金字塔逻辑」。


把这三个问题想清楚后,整个演示设计的「风格」「逻辑」「重点」都十分清晰了。接下来,我们便需要整理思路。

② 整理思路


在这个阶段,我们可以从两个维度来展开:

过往案例。例如年度工作汇报,前几年肯定也做过,那找到它们,作为参考。

其他企业案例。要实现差异化,肯定不能照搬去年的,那可以看看其他企业的相关案例,取其精华,作为输入

除此之外,还可以考虑跟领导沟通,和同事头脑风暴。


③ 确定大致提纲


有了大概的思路后,可以考虑把提纲画好,并明确清楚哪些素材有了,哪些素材还欠缺。

利用「幕布」完成提纲

④ 准备数据、案例和知识


基于提纲,补充相应的数据、案例和知识。数据和案例好理解,这个「知识」又是什么?

对于大多数汇报,我们都习惯于有一说一——但是,总感觉缺乏高度。

这时候,可以考虑找到一些相关领域的专业知识,用它来提纲挈领,整体便有了高度。

例如,在做一个策划的复盘分享时,如果只是把流程重述,大家会觉得「也就那样呗」。

这时候可以考虑用「认知升级」「体验升级」来贯穿始终,这便有了体系感。


⑤ 准备“粗版”幻灯片/讲稿


到这一步,才正式开始准备演示材料了。但也谨记!千万不要抱着「完美」的态度来行动,直接把既有的材料先丢进去即可,不难看出即可。

这有两个原因:

1.之后大改的可能性存在。

2.避免纠结在某页的美化上,拖延了进度。

第二步 :沟通并修正


有了大致的内容后,这时候便可以去与领导(同事)沟通了。

为什么现在才沟通?

因为带着方案去,比空手去会更尊重他人(也更有效率)。毕竟空对空的时候,就是让领导做问答题,对方压力大,也很难有耐心。

带着方案去找领导沟通

类似的就像点菜。

你问朋友想吃什么,对方肯定是「随便啦」「额……」。但如果拿着一个菜单问他怎么样,他马上就会说「要不来个辣菜?」「这个最近吃不了」。

在沟通前,自己也要适当审查三个方面的内容:

1. 有没有敏感信息?比如不太适合分享的机密。


2. 有没有不合适的内容?比如比喻用得不恰当。


3. 核心目标是否清晰?比如非重点内容占比过大。


也正是因为此时的修改可能性大,所以第一步的「初稿」环节要尽量快,不要纠结。

沟通完成后,马上进行修改。

第三步 :校稿和美化


当内容层面没有大问题后,这时候就可以考虑校稿和美化了。

校稿最好交给另一位同事来做,因为自己写的东西,很难看出问题。

美化的话,有两个小建议:

第一,封面和开头几页一定要美!

人有一种「聚光灯效应」,一旦觉得你不错后,之后会不断验证你的不错;反之,则会找更多你不行的理由。所以,开头一定要让人觉得不错。

第二,重点内容要美!

这个好说,毕竟是要传递的核心信息。而且,这也是听众最容易拍照留存的部分。


第四步:展示准备


演示文稿设计好后,并不意味着演示设计做好了。接下来还有一系列工作要完成:

① 设计包袱

这点主要针对的是演讲。毕竟演讲场合观众的「愉悦诉求」占比更高,我们需要设计体验感。

一般来说,可以考虑:

互动。


比如有的部分先抛出问题,随机抽取一位前排观众回答;或者给出选择题,让大家举手回答(同意的请举手)。


视频。


如果有相关的视频,请一定要用!特别是放在演讲中途。它有两个好处:其一是吸引注意力,其二是给自己整理思路和节奏的空间。


幽默。


设计一些出其不意的梗,让大家的神经舒张。


② 排练三次

这是个人给自己的要求。任何演示或汇报,提前都要准备三次:

第一次是看着完整材料准备,主要是熟悉全部内容。


第二次是看着框架准备,保证大体脉络清晰。


第三次是临场前准备(什么都不看),主要是让自己安心。



③ 打印文稿

同时打印两份:摘要版和完整版。

摘要版可以是思维导图,也可以是目录。拿着它,无论出现什么问题,都心中有数(后面还有多少)。

有人可能会说,电脑上有演示者模式啊!但是,有的电脑真的还放不出来。

完整版则是为了给他人,比如领导。

④ 提前准备

最后就是尽量提前到达演示场地:拷贝文件、测试设备、现场走位。

现场走位很有必要,特别是演讲。大概知道什么时候站在舞台中央鞠躬,哪里不会被投影的光闪瞎双眼。

你看,这就是全流程,PPT 设计只是其中一环,更多的是逻辑梳理、素材整理、技巧设计和开场准备。


4


     

小结



小结都在这张图里:


最后,我想回归到最初的问题:

很多人说想学 PPT ,那学习的到底应该是什么?

1. PPT 的技能肯定是基础,但不是全部。


2. 逻辑思维能力很重要,它决定了内容的排布。


3. 讲故事的能力也需要,因为它决定了愉悦程度。


4. 沟通能力必须要有,因为大多数 PPT 都需要与领导确认、与同事合作。


5. 项目管理的意识要有,几个时间节点必须把控到,例如「初稿完成」「领导确认」。


这看起来会有点头大对吧?但是,难走的路,才能走出竞争力。

资讯来源说明:本文章来自网络收集,如侵犯了你的权益,请联系:puerppt#163.com进行删除。

PPT模板

  • 珍爱生命预防溺水主题班会PPT
  • 预防溺水知识PPT
  • 防溺水安全教育PPT
  • 红色主题PPT
  • 毕业答辩报告PPT
  • 重温入党誓词PPT
  • 入党誓词PPT
  • 教师自我介绍PPT

Excel模板

  • 单据粘贴单11
  • 出差申报单11
  • 出差申报单(2)1
  • 付款申请单11
  • 付款申请单(3)1
  • 入库单1
  • 领料单
  • 销售明细单1
  • 销售明细单(3)
  • 付款申请单(2)1

Word模板

  • 面试招聘
  • 社会招聘面试审批流程
  • 电话营销销售人员的招聘面试流程
  • 求职招聘登记表及面试记录表
  • 校园招聘面试结果评价表
  • 校园招聘求职者面试报告示范模板
  • 招聘面试评分记录表
  • 招聘面试评估表
  • 招聘面试评价表
  • 招聘面试记录表
优页文档

优页文档是佛山市墨豆信息科技有限公司旗下业务,优页文档(www.youyedoc.com)是一家专注于分享高质量的PPT模板、Excel表格、Word模板的下载网站,1000+各行业优质设计师每日更新200+优质办公文档模板,满足各行业办公需求。海量office文档制作教程,致力于打造国内最大最权威的办公文档下载一站式服务平台

Copyright © 2021-2026 www.youyedoc.com. All Rights Reserved.   粤ICP备2021116258号-佛山市墨豆信息科技有限公司

本站所有文档资源来源于互联网或作者上传,仅供学习研究使用,版权归作者所有,请勿用于商业用途,如果用于商业用途请联系作者,如果因为您将本站资源用于其他用途而引起的纠纷,本站不负任何责任。

如果本站内容无意中侵犯了您的版权,请联系youyedoc,我们会及时处理。